Unlocking Sponsorships offers for Agency-Represented Creators
How we turned a blocked high-value segment into a growth engine
Context
StreamElements Sponsorships
StreamElements Sponsorships is a marketplace connecting creators with sponsorship opportunities. It allows creators to easily discover, review, launch and track campaigns, unlocking new monetization opportunities for small to mid-size creators who often don't have access to such deals.
Goal: Boost user conversion with a scalable solution for creators with agents
Business Goal: A performance-based sponsorship marketplace linking gaming and service advertisers with creators' audiences, built on an event-driven revenue model.
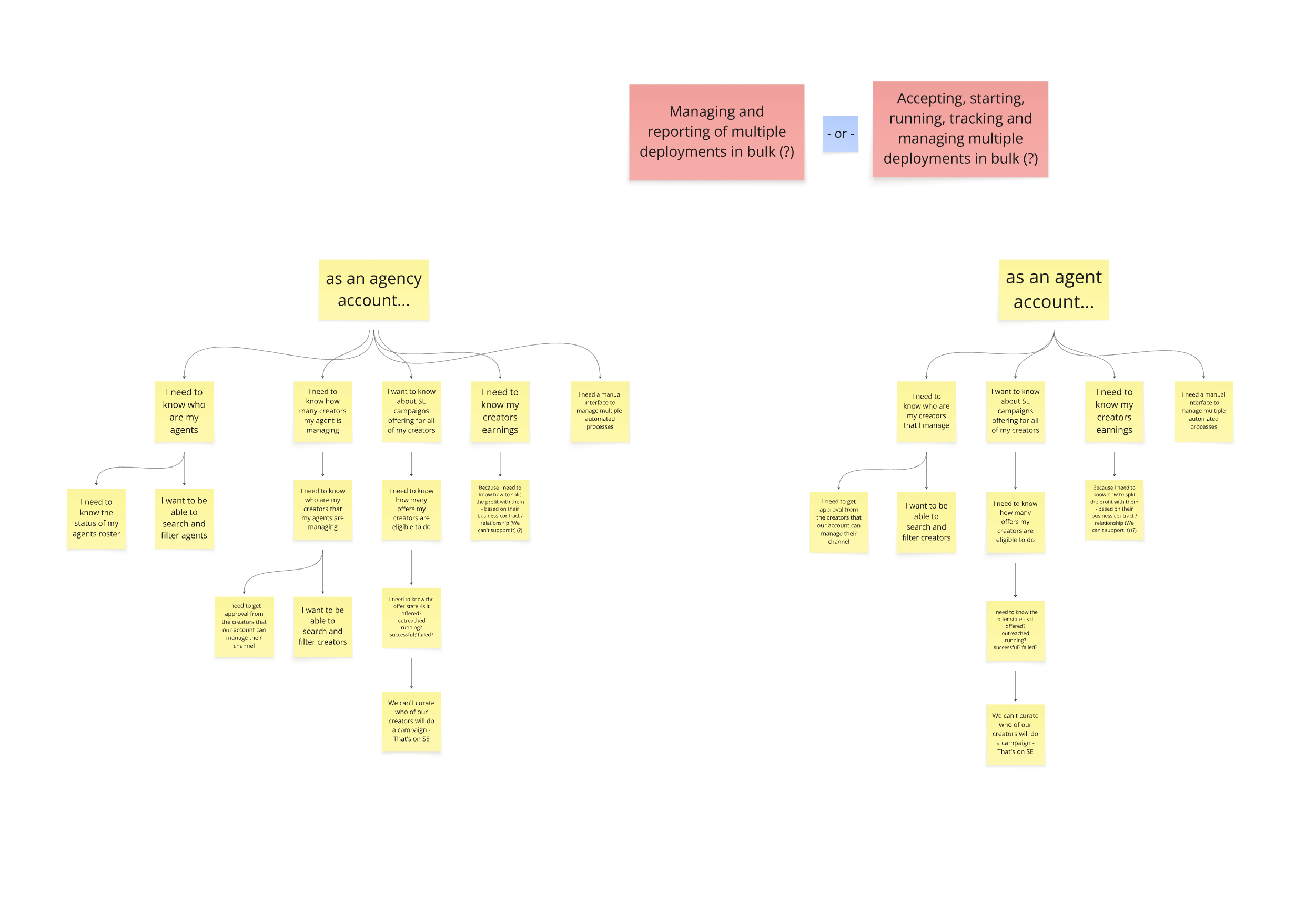
The Blocker
We couldn't convert agency creators
We couldn't convert agency-represented creators, a high-value segment we knew performed better than individual creators. The problem: these creators don't manage their own sponsorships. Their agents do. But our platform only supported direct creator accounts. So when an offer came in, the creator couldn't accept it themselves, and their agent had no way in.
Our internal Creator Success Managers were manually coordinating with agencies over email to launch campaigns. It worked, but it didn't scale.
The Failed First Attempt
An overlay that engineering killed
My first approach was an overlay system, let agents act on behalf of creators inside the existing product. We prototyped it, tested with users, got positive feedback. Then engineering flagged a critical issue: allowing users to control other users' accounts was a security breach. The validated solution was dead.
Examples from the process





Finding a Path
With limited resources
At StreamElements, engineering capacity was tight. I explored lightweight alternatives, anything that wouldn't require building from scratch. I couldn't find one that solved the problem.
The solution I'd initially dismissed as too expensive, a dedicated agency platform, was the only viable path. Now I had to make the case for it.
More from the process




Building the Case
Quantifying the opportunity
I partnered with the PM to quantify the opportunity:
- Agency creators showed higher intent
- They completed campaigns at a higher rate
- But we were losing them because our product didn't fit their workflow
We presented the business case to engineering and leadership. Got buy-in.
More from the process


The Insight
What unlocked conversion
Through user interviews, agents told us directly: their clients wouldn't accept offers without a guaranteed base payment. Performance-only deals weren't enough.
This confirmed what we'd seen signals of in the main product, but for this segment, it was non-negotiable. We built the case to stakeholders that adding base payments for agency creators would unlock the cohort entirely.
What We Built
A dedicated agency platform
A dedicated platform for agencies to manage sponsorships for the creators they represent.

Agency dashboard. Every agency got their own platform where they can review their clients and browse through available offers.

Offer and launch flow. Every deal had its offer page, uniquely made for each creator with their own price. Agents could review the offer, communicate it with the creator, receive permission to start on behalf of the creator, or decline, and handle all the payments from the campaign. We wanted the process to be very transparent for agents and their clients.

Shareable summary. Agencies told us: "We need to show creators the offer in a way they'll say yes." We turned that into a product pattern, a copy-paste summary designed for how agents actually communicate with their clients. Agents could use whatever channel they already use with the creator, whether email, Discord, WhatsApp, or anything else.

Version 2.0 design

Impact
The numbers
This wasn't a UX improvement. It was a business unlock.
What We Unlocked
Business outcomes
- A new high-value segment becomes active
- A scalable channel replaces manual operations
- An operational bottleneck turns into revenue
Voices
What agencies said
"Before this, we managed sponsorships over email. Now everything is streamlined, trackable and fast." - Ace Creators
"Being able to see performance and progress in real time helps us make better decisions and move faster." - Crusaders agency
"I can launch and manage campaigns independently - no waiting, no blockers." - Proxy agency
Key Learning
Designing for the workflow
By designing for the agency workflow instead of around it, we unlocked a previously inaccessible user segment and converted an operational bottleneck into a scalable revenue engine.